2025年1月23日,《分布式光伏發電開發建設管理辦法》(國能發新能規〔2025〕7號)(以下簡稱《管理辦法》)在國家能源局官網上公布。上一版文件是《分布式光伏發電項目管理暫行辦法》(國能新能〔2013〕433號)(以下簡稱《暫行辦法》),與12年前相比,分布式光伏市場規模和特征、發展定位和預期、政策機制需求均發生巨大變化。《管理辦法》無論是結構形式,還是條款內容,均反映了近期的形勢和需求,從回歸分布式就近消納和利用本源特征出發,對分布式光伏開發建設提供了清晰的分類指導,對各級能源主管部門、各類開發業主、各級電網企業及其他相關單位提出了明確的規范要求。在《管理辦法》的政策調整和亮點中,本文選取幾個業內關注點,分析相關背景及對繼續推動分布式光伏發電市場科學有序健康發展的意義和作用。
調整分布式光伏適用范圍,回歸分布式光伏就近消納。相較于《暫行辦法》以及2014年《國家能源局關于進一步落實分布式光伏發電有關政策的通知》等既往文件規定,《管理辦法》對分布式光伏的適用范圍既有擴展又有收縮。擴展是對分布式光伏的單個項目裝機容量放寬到不超過5萬千瓦,對接網電壓等級提升到110千伏及以下并網。收縮的核心是回歸分布式光伏就地開發、就近消納和利用的本質,對于工商業分布式光伏,不再采用全額上網模式,需要在全部自發自用或者自發自用余電上網兩種模式中選擇,并且對于后一種模式,年自發自用電量占發電量的比例由各省級能源主管部門結合實際確定,主要是考慮不同地區的發展條件與基礎的差異性。對于自然人和非自然人戶用分布式光伏,考慮居民屋頂分布建設的特征、對居民尤其是廣大農戶的支持、政策的延續等因素,保留了全額上網運營模式,與全部自發自用、自發自用余電上網并行。總之,《管理辦法》將分布式光伏分為四類并明確不同的容量和接網等級、上網模式要求,以及對于建筑物及其附屬場所要求,均表明國家對于分布式光伏開發利用更強調自發自用和就近消納,體現分布式光伏電力電量就地利用的屬性。
對于不符合這四類分布式光伏范疇的新建光伏發電項目,需按照集中式光伏電站項目開發建設管理推進。在《管理辦法》同步配套發布的官方解讀文件中,專門對規模較小的集中式光伏電站項目,做了優先安排的原則性規定(各省級能源主管部門在制定年度開發建設方案和組織開展競爭配置時可結合實際情況優先安排,簡化項目備案等相關管理程序),即在全額上網項目中,更加支持規模較小、在相對低的電壓等級電網覆蓋范圍內實現電量消納的光伏電站。因此,《管理辦法》與2022年修訂并生效的《光伏電站開發建設管理辦法》一起,覆蓋了各類光伏發電項目,各類項目的開發建設及并網運行等需按對應分類的明確管理規范執行。
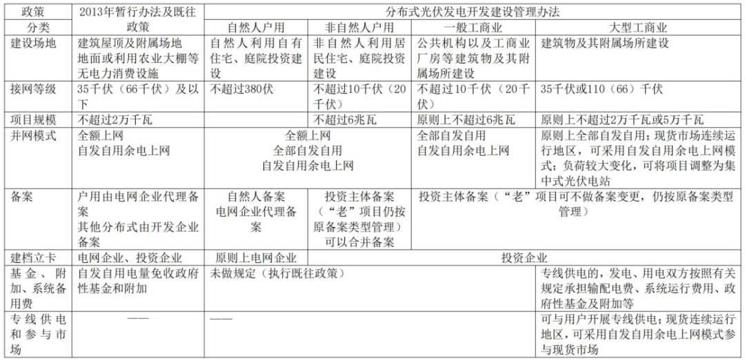
細化分布式光伏分類,體現精細化、差異化管理方向。《管理辦法》第四條基于建設場所、裝機容量、電壓等級將分布式光伏項目劃分為自然人戶用、非自然人戶用、一般工商業和大型工商業四種類型,后續條款則針對這四類分布式光伏提出了備案管理、消納模式、電網服務等差異化規定要求(見附表),以實現精準精細管理,符合不同性質和形式的分布式光伏項目開發建設和商業運行需求。如,此前對于戶用光伏沒有明確的接網電壓等級和容量的規定,出現采用自然人申請但實際建設在廠區、裝機高至數百千瓦的戶用光伏系統的情況,再如一些企業集中采用租賃屋頂方式開發運營的戶用光伏,由于沒有明確的規定,各地采取的管理方式不一,且隨著分布式光伏滲透率增加地方采取的方式變化,引發爭議。《管理辦法》將自然人戶用和非自然人戶用做了清晰的界定,并通過分類規范管理措施,解決了這一問題。
注重提升接入電網承載力,持續增加分布式光伏發展空間。近年來部分省份和地區的配電網接入分布式光伏的承載力不足情況頻現,對承載力標為紅色區域實行暫停備案和項目并網申請,影響了分布式光伏尤其是戶用光伏市場。2023年以來國家能源主管部門注重提升接網承載力,當年6月開展了6個省區的接網承載力及提升措施評估試點。在2024年8月發布的《配電網高質量發展行動實施方案(2024-2027年)》文件中,明確要求“建立配電網可開放容量定期發布和預警機制,按季度向社會公布縣(市)一級電網不同區域可承載規模信息”“分析提出進一步提升可承載規模的方案、舉措和時限要求”等。這些政策以及《管理辦法》于2024年10月對全社會征求意見稿的明確要求,在2024年四季度已經顯現出政策實施效果,如遼寧發展改革委在2024年11月發布了第三、四季度全省分布式光伏接入電網承載力評估結果,與二季度結果相比,承載力受限的紅區范圍明顯減小,綠區顯著擴大;再如黑龍江發展改革委于2025年1月發布了2024年第四季度電網可開放容量的公告,通過綜合考慮電網承載能力及省內新能源整體消納能力,優化調整計算原則,認真組織測算,紅區從半年前公布的86個降至4個。
《管理辦法》再次對地方能源主管部門和電網企業強調了接網承載力相關要求,提出“基于分布式光伏規模、電力系統負荷水平、靈活調節能力、電力設備容量等因素建立配電網可開放容量按季度發布和預警機制,引導分布式光伏發電科學合理布局”,同時電網企業出具并網意見也應以分布式光伏接入電網承載力及提升措施評估結果為依據。此外投資主體在開發建設分布式光伏項目時,也要充分考慮電網承載力、消納能力等因素,規范開發建設行為。
對分布式光伏提出“四可”要求,提升電力系統消納分布式光伏的能力,也為參與電力市場提供基礎。“四可”是指“可觀、可測、可調、可控”,對于調度部門來說電源具備“四可”才能參與調度,對于分布式光伏參與電力市場,具備“四可”是基礎條件,更多的分布式光伏具備“四可”可以顯著提升其接入電網承載力和調控能力,調度機構可以精準合理調度分布式光伏,而不是在難以調度時被迫一刀切限電,同時也有利于電力系統穩定和供電安全。近一年來安徽、河南、江西、陜西等省份對新增或全部分布式光伏提出了“四可”要求,反映了這一方向。
《管理辦法》要求確保新建的分布式光伏發電項目實現“四可”,對存量具備條件的分布式光伏發電項目,提出電網企業、分布式光伏發電項目投資主體根據產權分界點進行投資建設改造,提升信息化、數字化、智能化水平的要求,以實現“四可”。《管理辦法》中對于存量項目大多采取老項目老辦法的政策,但“四可”是對于存量項目提出的專門要求。
給予大型工商業分布式光伏更多的消納靈活性和模式選擇,激發這一細分市場活力。對于大型工商業分布式光伏,《管理辦法》提出在場所內或通過專線(不直接接入公共電網且用戶與發電項目投資方為統一法人主體)實現“原則上全部自發自用”的消納模式要求(滿足用電方、發電項目位于同一用地產權紅線范圍內),是考慮有建設和消納條件的大型工業園區等開發運營大型分布式光伏的需求,通過專線可實現綠電直供。
相較于在2024年10月面向全社會的征求意見稿,《管理辦法》增加了兩條規定,“在電力現貨市場連續運行地區,大型工商業分布式光伏可采用自發自用余電上網模式參與現貨市場”“電力用戶負荷發生較大變化時,可將項目調整為集中式光伏電站,具體調整辦法由省級能源主管部門會同電網企業確定”。目前山西、廣東、山東、甘肅現貨市場正式運行,蒙西、湖北、浙江、福建現貨市場連續結算試運行,我國已提出有序推動現貨市場全覆蓋,這給予了大型工商業分布式光伏更多的消納靈活性和模式選擇,消除了開發企業建設大型工商業分布式光伏對用戶用電情況變化的顧慮,將有效激發市場活力。
細化能源主管部門和電網企業服務要求,規范管理程序。在各項服務和保障措施上,《管理辦法》不但延續和整合了既往文件規定,還更加規范和細化服務要求,增加或明確了促進分布式光伏發展的新規。如,簡化項目開發建設合規文件,不得擅自增加備案文件要求,不得超出辦理時限,優化非自然人戶用項目的備案模式,明確可以合并備案,存量項目可不作備案主體變更、仍按原備案項目類型管理等。對于項目前期,強調不得以特許權經營方式控制屋頂等分布式光伏開發資源,不得將強制配套產業或投資、違規收取項目保證金等作為項目開發建設的門檻。對于戶用光伏,強調保護自然人合法權益,避免戶用光伏項目投資人損害自然人合法權益。再如,接網方面,要求電網企業針對不同類型的分布式光伏發電項目制定差異化接入電網工作制度,合理優化或簡化工作流程,公平無歧視地向分布式光伏發電項目投資主體提供電網接入服務,并明確并網申請受理及答復的時限要求、接入系統受理及答復要求、并網協議和購售電合同要求等。這些均體現了服務民生,優化營商環境,以保障分布式光伏的持續健康發展。
在規范管理和提供服務方面,國家能源主管部門一方面對地方各級能源主管部門和電網企業提出明確要求,另一方面強化政策落實和監管,如2024年10月國家能源局在官網公開通報了六起分布式光伏并網接入和一起違規備案共七起典型問題。《管理辦法》的落實和有效性可期。
明確劃分存量增量項目,做好政策銜接。《管理辦法》充分考慮了分布式光伏發電項目正常建設周期來劃分新老項目,對于文件發布之日前已備案且于2025年5月1日前并網投產的分布式光伏發電項目,仍按原有政策執行,3個多月時間足以覆蓋已開展前期工作和獲得備案項目的建設周期,避免項目處于空窗期,做好銜接,也有利于管理辦法實施。

上一篇:福建石獅:新增光伏必須選擇全部自發自用! 下一篇:國管局下發2025年公共機構節能工作安排
