近日,工信部公開征求對新型儲能制造業高質量發展行動方案(征求意見稿)的意見,《意見》指出,推動“光伏+儲能”系統在城市照明、交通信號、農業農村、公共廣播、“智慧車棚”等公共基礎設施融合應用,鼓勵構建微型離網儲能系統。發展個性化、定制化家用儲能產品。
原文如下:(詳見附件)
工信部公開征求對新型儲能制造業高質量發展行動方案(征求意見稿)的意見
狀態:征集中發布日期:2024-11-06截止日期:2024-11-11來源:電子信息司
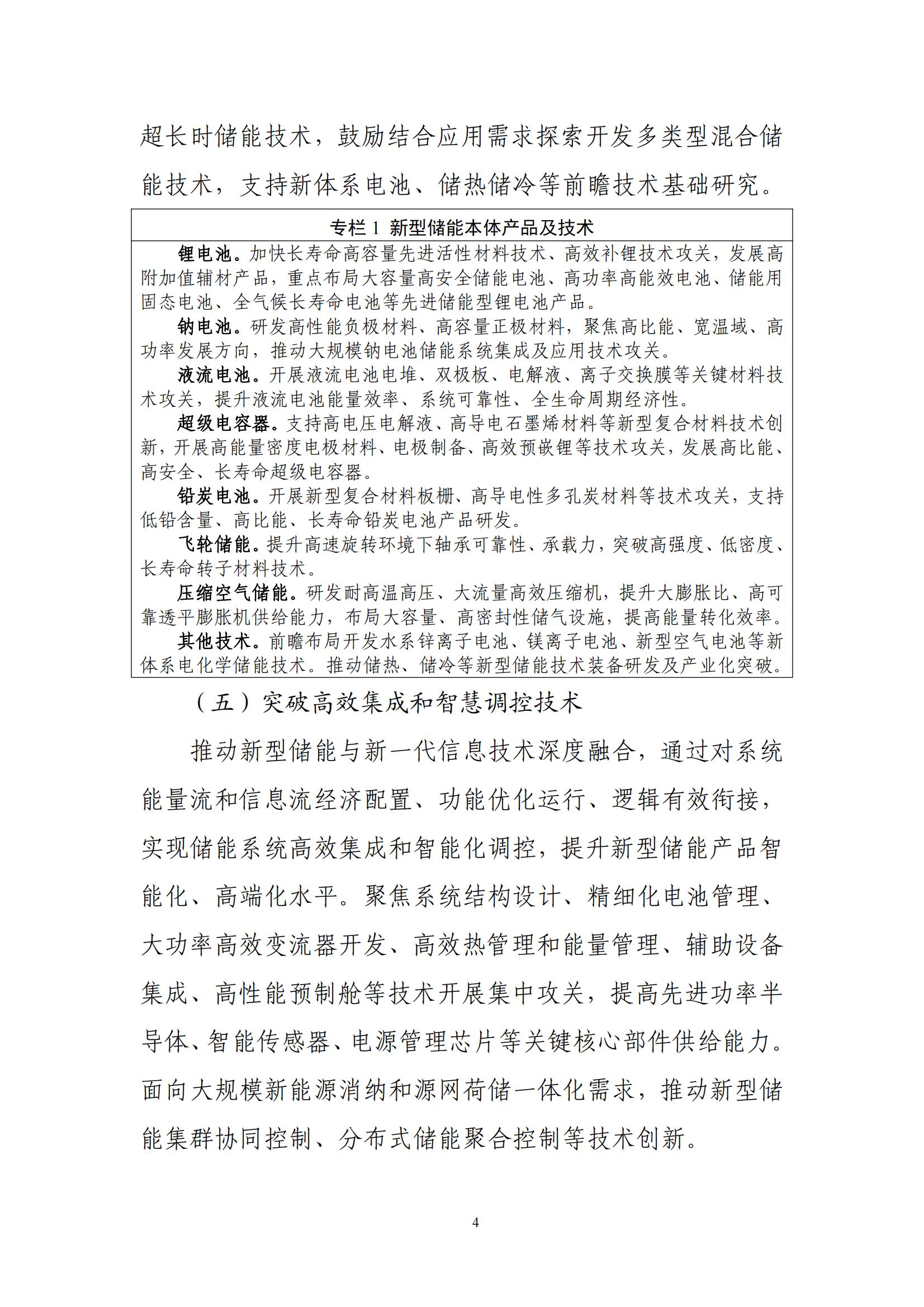
為深入貫徹落實黨的二十大和二十屆二中、三中全會精神,深化新型儲能供給側結構性改革,推動新型儲能制造業高質量發展,工業和信息化部組織編制了《新型儲能制造業高質量發展行動方案》(征求意見稿),現公開征求意見。如有意見或建議,請于2024年11月11日前書面反饋至工業和信息化部電子信息司。
電話:010-68208045
傳真:010-68271654
電子郵箱:wangxun@miit.gov.cn
附件:《新型儲能制造業高質量發展行動方案》(征求意見稿)













上一篇:江蘇光伏新增瑤瑤領先 下一篇:湄公河次區域光伏產業合作
